If you are having a hard time accessing the Secure Communication Between Microservices page, Our website will help you. Find the right page for you to go to Secure Communication Between Microservices down below. Our website provides the right place for Secure Communication Between Microservices.

https://www.styra.com/blog/how-to-secure...
One of the most critical aspects of the microservice architecture is implementing secure service to service communication Find out how in this guide TRANSFORM YOUR AI INITIATIVES WITH UNIFIED ACCESS MANAGEMENT
https://medium.com/microservices-learning/how-to...
The most secure approach to implement security for inter service communication is to control the access using an authorization scheme that defines what microservices can access to what other

https://learn.microsoft.com/en-us/dotnet/...
When microservices are accessed directly trust that includes authentication and authorization is handled by a security token issued by a dedicated microservice shared between microservices Authenticate with ASP NET Core Identity

https://www.okta.com/resources/whitepaper/8-ways...
Here are eight steps your teams can take to protect the integrity of your microservices architecture 1 Make your microservices architecture secure by design

https://www.tigera.io/learn/guides/microservices-security
Top Microservices Security Patterns and Best Practices Make the Microservices Architecture Secure by Design Use Access and Identity Tokens Secure Service to Service Communication Implement Defense in Depth Encrypt and Protect Secrets Create API Gateways Ensure Container Security Harden the Cloud Environment

https://vulcan.io/blog/how-to-secure-microservices...
Set up in minutes to aggregate and prioritize cyber risk across all your assets and attack vectors Get an overview of how you can implement secure microservices for your organization through focusing on four key pillars

https://learn.microsoft.com/en-us/azure/...
Communication between microservices must be efficient and robust With lots of small services interacting to complete a single business activity this can be a challenge In this article we look at the tradeoffs between asynchronous messaging versus synchronous APIs

https://www.cybersecurityfan.com/securing...
Discover how to secure microservices communication in a distributed system using TLS HTTPS mTLS API Gateway and Service Mesh Enhance security reduce risks and maintain a robust security posture with

https://learn.microsoft.com/en-us/dotnet/...
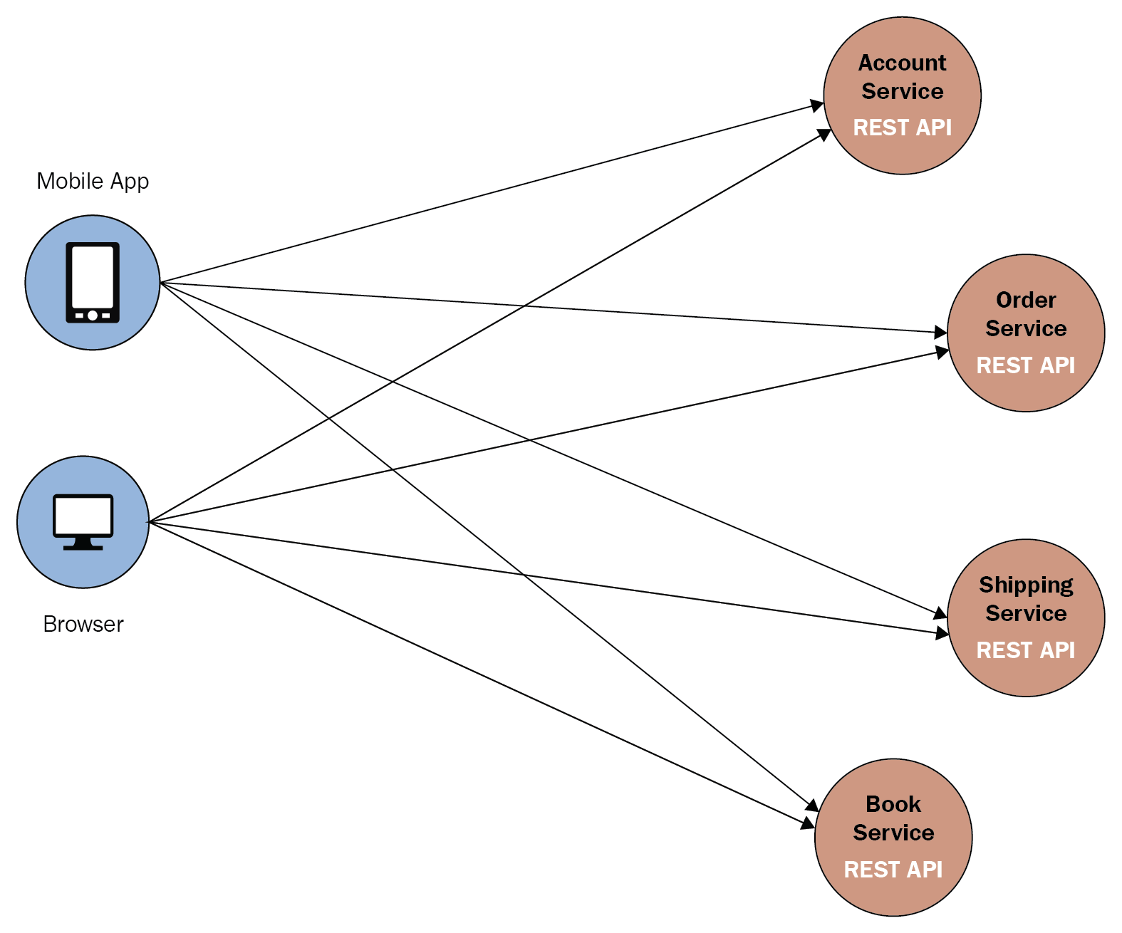
A microservice based application will often use a combination of these communication styles The most common type is single receiver communication with a synchronous protocol like HTTP HTTPS when invoking a regular Web API HTTP service Microservices also typically use messaging protocols for asynchronous communication between
Thank you for visiting this page to find the login page of Secure Communication Between Microservices here. Hope you find what you are looking for!