If you are having a hard time accessing the Gist Index page, Our website will help you. Find the right page for you to go to Gist Index down below. Our website provides the right place for Gist Index.

https://pt.stackoverflow.com › questions › para-que-serve-um-gist-no-git…
Para esse caso voc criar um Gist em sua conta do Github e escreve o c digo que voc deseja armazenar Dessa maneira em qualquer lugar que voc estiver voc pode

https://stackoverflow.com › questions
Is there a way to upload a file from the commandline into a new Gist in your Gist account also creating a temporary git repository for the file to upload would help I would automate this in a

https://stackoverflow.com › questions
Gist is a simple way to share snippets and pastes with others Whereas Repo is simply a place where the history of your work is stored There is no good answer it s personal preference I

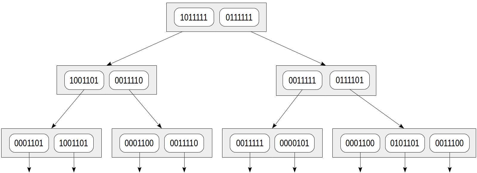
https://pt.stackoverflow.com › questions › o-que-são-os-índices-b-tree-h…
No manual do PostgreSQL tem o seguinte trecho PostgreSQL provides the index methods B tree hash GiST and GIN PostgreSQL fornece os m todos de ndice B tree
https://stackoverflow.com › questions
See loading thumbnail into gist for There is a script written to do this hecticjeff gist img I have not tried the above solutions yet but pretty sure they should work I
https://stackoverflow.com › questions
Gist is different than how GitHub works Gist is a simple way to share snippets and pastes with others All gists are Git repositories so they are automatically versioned forkable and usable

https://es.stackoverflow.com › questions › cómo-extraer-un-tag-script-d…
Estoy guardando todo el contenido de un blog en archivos XML y luego por medio de javascript extraer el contenido de los archivos XML y ponerlos en el HTML de la p gina
https://stackoverflow.com › questions
Now gist github supports search So you can search your gist I use hashtag in description so I can search my gist by tags via user myusername tag For offline usage I cloned all my

https://stackoverflow.com › questions
SSH and HTTPS links to clone the gist can be copied directly through GitHub s interface as shown by Beni Cherniavsky Paskin s answer However the gist is going to be put
Thank you for visiting this page to find the login page of Gist Index here. Hope you find what you are looking for!